
Téléchargez l’organigramme de la collectivité (PDF 402 Ko)
Depuis 2023, la commune réalise un rapport annuel relatant l’activité des services municipaux et les perspectives d’évolution.
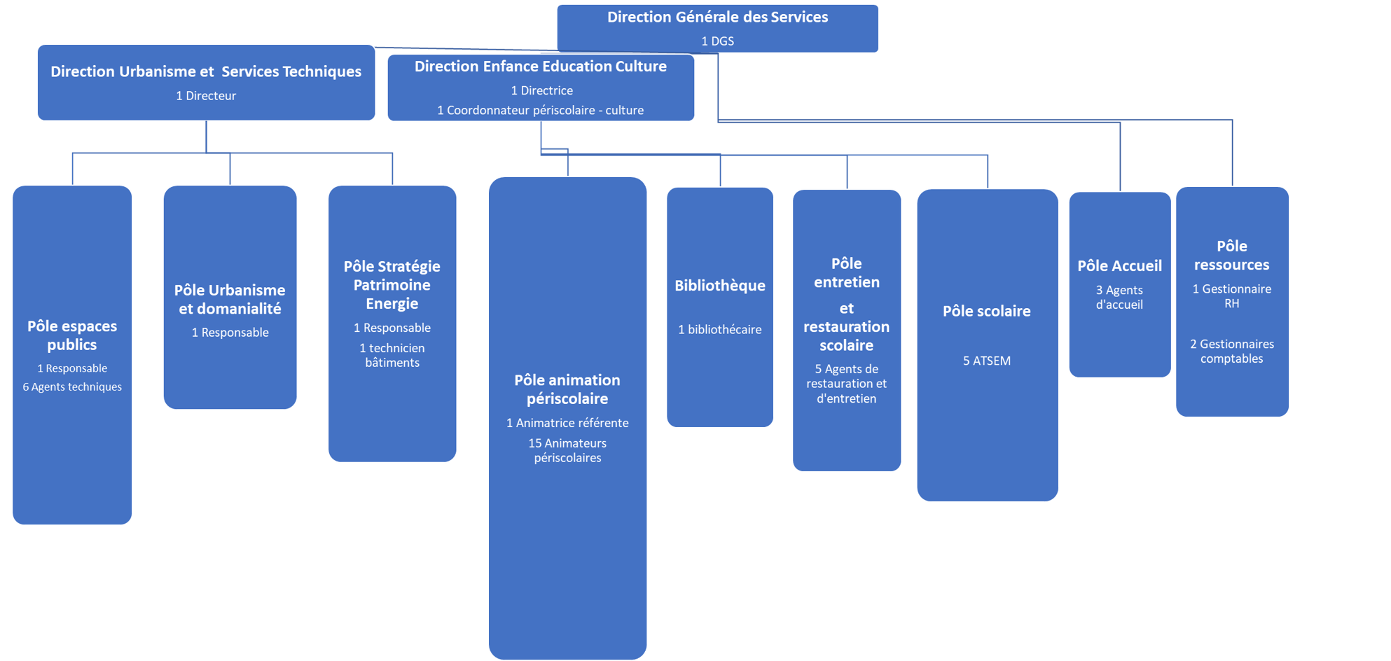
Le pôle administratif – moyens généraux comprend les services d’accueil et de secrétariat (état civil, élections, gestion des salles et des associations,…) des deux mairies déléguées ainsi que l’ensemble des fonctions supports de la commune nouvelle (comptabilité, ressources humaines, gestion des assemblées,…). Sept agents, répartis sur les deux sites, travaillent au sein de ce pôle.
Les agents des services techniques sont en charge du bon fonctionnement du domaine public ainsi que de l’entretien et la valorisation du patrimoine communal. Ils sont affectés à différentes tâches récurrentes, réparties dans quatre grands domaines.
1) La propreté :
2) La voirie
3) Les espaces verts
4) Les bâtiments communaux
Les services techniques sont également appelés à intervenir ponctuellement en cas de situation d’urgence liée aux conditions climatiques et/ou événements exceptionnels.
Les services techniques sont avant tout un service public destiné à améliorer le cadre de vie des habitants de la commune. Ils contribuent directement à rendre notre commune plus belle, plus propre, plus pratique.
Vous propose un guichet unique pour toutes les inscriptions scolaires et périscolaires (les accueils du matin et du soir et la restauration scolaire). Une plateforme internet dédiée (le portail familles) permet aux familles de réserver et d’annuler les inscriptions de leurs enfants, sur les différentes prestations.
Le Pôle est situé à l’Espace Bellegarde (à droite de la mairie de Porte-de-Savoie).
Des permanences sont organisées à la mairie déléguée de Francin au cours de l’année.
Le pôle gère les A.T.S.E.M., les agents de restauration et d’entretien et les agents d’animation. Des agents contractuels viennent renforcer l’équipe permanente. Au total, ce sont 24 personnes qui interviennent pour l’entretien des locaux communaux, la remise en température des repas pour les enfants, l’encadrement et l’animation des enfants pendant les différents temps périscolaires.
Page mise à jour le 14 avril 2026